In RFEM kan je op twee manieren een zogenaamde snede door een Solid model, een rekenmodel bestaand uit volume elementen maken.
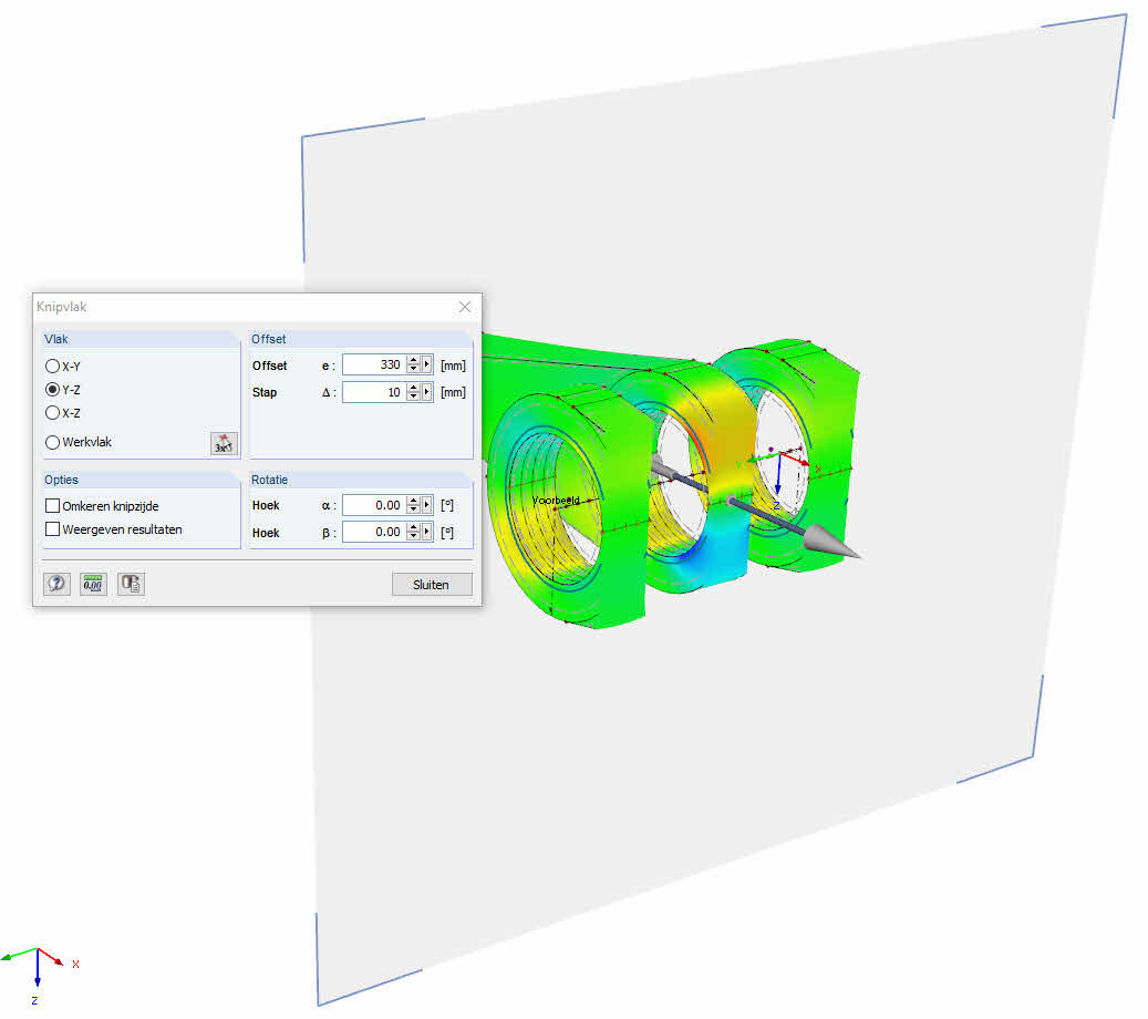
In het eerste geval kan je een snede maken op basis van een ‘snijvlak’ (menu > Invoegen > snijvlak …) Met een snijvlak kan er een vlak door het gehele constructiemodel gemaakt worden. In het geval van het Solid model worden de resultaten binnen de Solid (spanningen en rekken) getoond. Het voordeel van het snijvlak is, dat er relatief eenvoudig door het model ge’wandeld’ kan worden. Met een stapgrootte kan het snijvlak verplaatst worden en worden automatisch de nieuwe spanningen berekend. Het nadeel van het snijvlak is dat het snijvlak niet gerapporteerd kan worden. Hiervoor zijn Snedes nodig.

In het twee geval kan je zogenaamde snedes toepassen. Snedes, die een naam hebben, kunnen naar het berekeningsrapport worden gestuurd, zodat deze in de rapportage verschijnen. Snedes worden ook voor bijvoorbeeld betonvloeren of staalplaten gebruikt. Deze platen/vloeren bestaan uit vlakken (surfaces). Het nadeel is dat de snedes exact dienen te worden gedefinieerd. Snedes echter kunnen naar wens door gebruiker AAN-en UITgezet worden via de Navigator (tabblad Resultaten). Onderstaand voorbeeld toont de noodzakelijke instellingen van de snede door een Solid. (menu > Resultaten > Snede numeriek maken …)
.jpg)